为推进政校企协同创新与产教融合,以数智赋能激发创新活力,促进AI与产业需求深度对接,充分发挥高校在服务乡村振兴等重点产业的创新引擎作用,现面向全校组织学生参加2026年“朝信杯”文旅IP公仔创意设计大赛(以下简称“大赛”)。现将有关事项通知如下:
一、大赛组织
主办单位:桂林市七星区朝阳乡人民政府、beat365中文官方网站
承办单位:beat365中文官方网站信息工程学院、朝阳乡团委
大赛组织机构:大赛设立组织委员会,由主办单位共同组建,全面负责赛事的指导与协调。beat365中文官方网站信息工程学院、朝阳乡团委相关部门在组委会统筹下参与具体工作。
二、赛道与命题设计
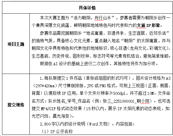
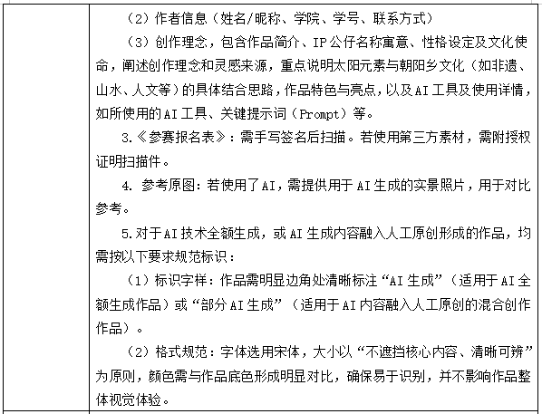
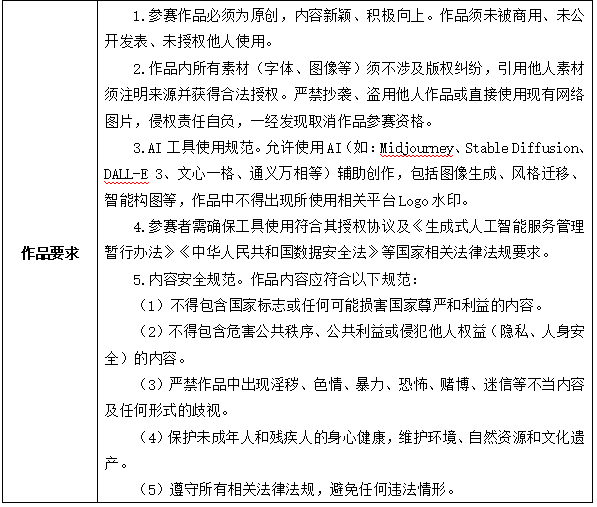
参赛作品主题、规格与要求具体如下:



参赛作品评分标准具体如下:

三、参赛对象及比赛形式
(一)参赛对象
beat365中文官方网站全体在校学生,专业不限。
(二)比赛形式
以团队方式参赛,每队由1-3名学生组成,并指定其中1人担任队长负责作品上传及沟通管理。每队可以指定最多2名指导老师。
(三)作品提交
1.各参赛队伍须按照作品上传时间及作品提交规格要求,将所有材料包含作品、设计说明和《参赛报名表》(需手写签名后扫描)压缩打包为.zip或.rar文件格式,以“团队名称_作品名称_队长姓名_队长手机号”命名,发送至官方指定邮箱:15296809000@163.com。
2.参赛作品以提交截止时间前、团队最后一次成功提交的版本为准。
3.作品不予退还,作者需自留底稿。
四、奖项设置

本校学生参加本次比赛获奖,按《beat365中文官方网站创新创业教育管理办法》(桂信创〔2025〕1 号)校级学科竞赛的规定认定积分。
五、报名事宜
(一)时间安排
报名及作品上传时间:即日起至4月20日24:00。
(二)报名方法
各参赛队伍在“桂林市七星区朝阳乡人民政府”微信公众号在线报名,填写含作品名称、作者姓名、联系方式、指导老师姓名、指导老师单位、指导老师联系方式等信息,取得参赛资格。具体报名方式详见:https://mp.weixin.qq.com/s/yuuolmHF50y2jPEsIrQmgg
六、联系方式
大赛QQ群(1081056701)。
信息工程学院
2026年4月3日