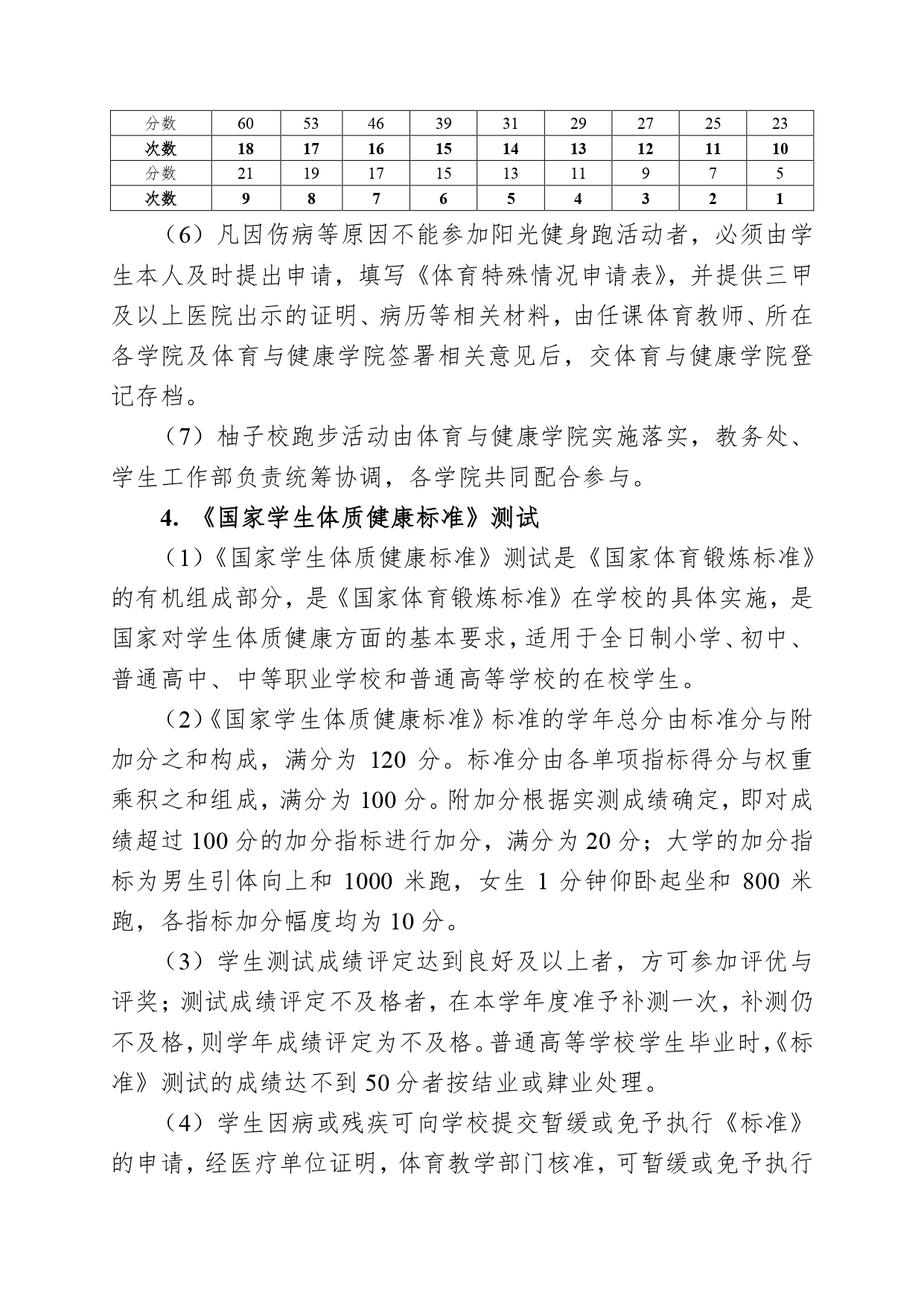
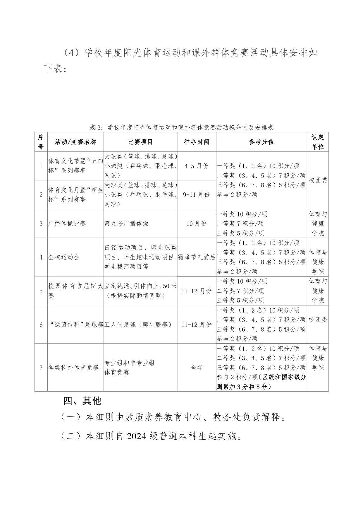
beat365中文官方网站
设为首页
|
加入收藏
学校首页
学院首页
学院新闻
荣誉殿堂
学院概况
学院领导
部门简介
组织机构
师资队伍
场馆中心
人才培养
专业介绍
学生工作
规章制度
招生就业
招生工作
就业指导
学科建设
教学教研
团队和项目
学术研究
精品课程
师德师风举报
设为首页
|
加入收藏
学校首页
学院首页
学院新闻
荣誉殿堂
学院概况
学院领导
部门简介
组织机构
师资队伍
场馆中心
人才培养
专业介绍
学生工作
规章制度
招生就业
招生工作
就业指导
学科建设
教学教研
团队和项目
学术研究
精品课程
师德师风举报
当前位置:
学院首页
->
教学科研
->
正文
教学科研
教学科研
beat365中文官方网站体育课程体系与实施细则
信息来源:
发布日期:2024-09-02
上一条:
体育与健康学院开展学业导师聘任仪式
下一条:
广西师范大学二级教授陆元兆应邀来体育与健康学院开展专题讲座
beat365中文官方网站