为深入贯彻党的二十大精神,落实立德树人根本任务,beat365官网心理中心于2024年4月至5月组织各学院集中开展“携手同行,共筑未来”心理健康主题班会活动,着力提升学生心理健康素养。活动通过引导学生树立互助意识、培养积极心态,为培育全面发展的社会主义建设者和接班人筑牢心理基础。
各班级围绕大学生常见心理困扰,如自我认知、人际交往、就业压力等主题,开展形式多样的班会活动。通过短视频、素质拓展等多元化形式普及心理健康知识,传授调适技巧,有效激发学生参与热情,营造全员关注心理健康的良好氛围。


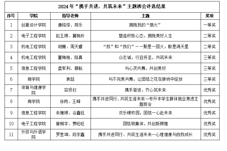
经过学校专业评审,最终评选出一、二、三等奖及优秀奖共14个优秀主题班会案例。学校将以此次评比为契机,深入推进“一站式”学生社区心理育人体系建设,促进心理健康教育常态化、浸润式发展。
